Zasilacz stabilizowany im. Rurka z TVN-u
Opublikowano 14 paź 2012 z etykietką elektronikaTen zasilacz jest wersją deluxe mojego poprzedniego, sprawdzonego modelu, który służył mi 2 lata. Konstrukcja nie jest specjalnie wyszukana, ale dzięki temu łatwo wszystko naprawić, co jest ważne w zasilaczu laboratoryjnym. Urządzenie posiada 2 sekcje - jedną regulowaną, a drugą ze stałym napięciem 5V. Obie wyposażone są w ogranicznik prądowy, który w przypadku sekcji regulowanej jest wielozakresowy, z dodatkowymi zakresami dla różnych diod LED. Regulacja napięcia odbywa się w płynny sposób, z możliwością wyboru konkretnych "typowych" lub "akumulatorowych" napięć, bo zasilacz może służyć też jako uniwersalna ładowarka. Można ładować 1 celę NiMH, 1 lub 4 cele Li-ion lub 12-woltowy akumulator ołowiowy.
- Precyzyjnie dobrane napięcia predefiniowane: 1.5V, 3.3V, 4.2V, 5V, 9V, 12V, 14.4V, 16.8V
- Możliwość dokładnego ustawienia dowolnego napięcia za pomocą potencjometrów
- Ogranicznik prądowy 10mA, 20mA, 50mA, 100mA, 250mA, 350mA, 500mA, 700mA, 1A z przydatnymi dla LED-ów wartościami
- Dodatkowe wyjście 5V z możliwością ograniczenia prądowego do 20mA
- Podświetlane przyrządy: woltomierz i dwuzakresowy amperomierz.
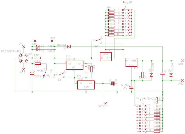
Bardzo rozproszona konstrukcja wymaga podłączenia sporej ilości elementów (przełączniki, gniazda, stabilizatory) za pomocą kabli, zatem załączam dwie wersje schematu - z oznaczonymi miejscami do podłączenia przewodów oraz z zamontowanymi częściami. Płytka drukowana jest wykonana taki właśnie w sposób.
W zasilaczu wykorzystano popularne stabilizatory liniowe LM317 w funkcji regulatora prądu i regulatora napięcia. Po wyprostowaniu przez prostownik mostkowy, prąd przepływa przez rezystory pomiarowe RSC, które w ilości 1 lub 2 można wybrać za pomocą przełącznika wyboru zakresu. Napięcie odkładające się na nich, ograniczone do ~0.5V przez dwie diody krzemowe, zasila miliwoltomierz pełniący funkcję amperomierza.
Dalej znajduje się pierwszy stabilizator w konfiguracji ogranicznika prądowego, gdzie jego rezystor został zastąpiony przełącznikiem obrotowym S1 i całą gamą rezystorów, dzięki czemu można wybierać z predefiniowanych wartości ograniczenia. Jeśli zależy nam na jak największym prądzie, można obejść ogranicznik za pomocą przełącznika S2.
Za ogranicznikiem naturalnie znajdziemy regulator napięcia w typowej konfiguracji. Na schemacie narysowano 1 potencjometr wieloobrotowy, ale równie dobrze sprawdzi się kombinacja szeregowa dwóch potencjometrów o wartościach będących w proporcji 1:10.
Kondensator wyjściowy ma niewielką wartość aby chronić podłączane elementy, gdy polegamy na zabezpieczeniu prądowym. Scenariusz zakłada napięcie ustawione na 25V i ogranicznik na 10mA. W momencie podłączenia obciążenia, np. diody LED, popłynąłby przez nią chwilowo duży prąd z naładowanego do 25V kondensatora. Dlatego wartość kondensatora wyjściowego jest taka, by wyeliminować wzbudzanie się stabilizatora i nic ponadto.
Stałe napięcie 5V powstaje dzięki stabilizatorowi 7805. Tutaj również na wyjściu znajdziemy mały kondensator, ponieważ obwód zawiera ograniczenie prądowe. Zbudowane jest ono na miniaturowym LM317L w funkcji ogranicznika prądowego w typowej konfiguracji, ustawionego na 20mA. Można go obejść przełącznikiem S3 i wtedy ogranicza nas już jedynie wydajność układu 7805. Niestety przy jednym uzwojeniu transformatora zasilającego jest ona niska, ponieważ stabilizator musi średnio wytracić w postaci ciepła około 25V różnicy, ale na szczęście przy zasilaniu układów logicznych nie odczuwa się tego.
Jako obudowę zastosowałem szczątki po zasilaczu ATX. Usunąłem z niej jedną ściankę i wstawiłem tam panel z płyty pilśniowej. Ma ona taką zaletę, że łatwo można wycinać w niej nożem kształty - w tym przypadku otwory na wskaźniki i włącznik. Grafikę panelu zaprojektowałem w Inkscape, wydrukowałem, zalaminowałem taśmą klejącą i poprawiłem żelazkiem. Podziałki mierników wykonałem fotografując je dla każdej wartości, a potem złożywszy zdjęcia w Photoshopie jako "smart object" z funkcją nakładania "minimum" wytrasowałem je w Inkscape, dodałem napisy, wydrukowałem i zalaminowałem.
A co do nazwy... :) Ogólnie mówiąc, budowa tego zasilacza była istną drogą przez ciernie. Podczas jego budowy naprzeklinałem się przez niego tak, jak Durczok naprzeklinał się przez Rurka :P
![]() |
| Schemat ideowy |
W zasilaczu wykorzystano popularne stabilizatory liniowe LM317 w funkcji regulatora prądu i regulatora napięcia. Po wyprostowaniu przez prostownik mostkowy, prąd przepływa przez rezystory pomiarowe RSC, które w ilości 1 lub 2 można wybrać za pomocą przełącznika wyboru zakresu. Napięcie odkładające się na nich, ograniczone do ~0.5V przez dwie diody krzemowe, zasila miliwoltomierz pełniący funkcję amperomierza.
Dalej znajduje się pierwszy stabilizator w konfiguracji ogranicznika prądowego, gdzie jego rezystor został zastąpiony przełącznikiem obrotowym S1 i całą gamą rezystorów, dzięki czemu można wybierać z predefiniowanych wartości ograniczenia. Jeśli zależy nam na jak największym prądzie, można obejść ogranicznik za pomocą przełącznika S2.
Za ogranicznikiem naturalnie znajdziemy regulator napięcia w typowej konfiguracji. Na schemacie narysowano 1 potencjometr wieloobrotowy, ale równie dobrze sprawdzi się kombinacja szeregowa dwóch potencjometrów o wartościach będących w proporcji 1:10.
Kondensator wyjściowy ma niewielką wartość aby chronić podłączane elementy, gdy polegamy na zabezpieczeniu prądowym. Scenariusz zakłada napięcie ustawione na 25V i ogranicznik na 10mA. W momencie podłączenia obciążenia, np. diody LED, popłynąłby przez nią chwilowo duży prąd z naładowanego do 25V kondensatora. Dlatego wartość kondensatora wyjściowego jest taka, by wyeliminować wzbudzanie się stabilizatora i nic ponadto.
Stałe napięcie 5V powstaje dzięki stabilizatorowi 7805. Tutaj również na wyjściu znajdziemy mały kondensator, ponieważ obwód zawiera ograniczenie prądowe. Zbudowane jest ono na miniaturowym LM317L w funkcji ogranicznika prądowego w typowej konfiguracji, ustawionego na 20mA. Można go obejść przełącznikiem S3 i wtedy ogranicza nas już jedynie wydajność układu 7805. Niestety przy jednym uzwojeniu transformatora zasilającego jest ona niska, ponieważ stabilizator musi średnio wytracić w postaci ciepła około 25V różnicy, ale na szczęście przy zasilaniu układów logicznych nie odczuwa się tego.
| W środku... Sporo kabli. W sumie nie ma czym się chwalić :P |
A co do nazwy... :) Ogólnie mówiąc, budowa tego zasilacza była istną drogą przez ciernie. Podczas jego budowy naprzeklinałem się przez niego tak, jak Durczok naprzeklinał się przez Rurka :P
Subskrybuj:
Komentarze do posta (Atom)
Archiwum bloga
Kategorie
- elektronika (5)
- kusza (2)
- mechanika (2)
- programowanie (3)
W planach
- Herbatron 2
- Programowalny wyzwalacz do lamp błyskowych
- Zegar/kalendarz/termometr na lampie VFD
- Transmiter kodów RC5 sterowany klaśnięciami



Bardzo ciekawie to zostało opisane.
Jedyny zasilacz jaki ja znam to https://sklep.neonica.pl/zasilacze-led-pos-meblowe który jest u mnie wykorzystany w meblach. W sumie oświetlenie LED musi mieć odpowiednie zasilanie gdyż inaczej by dobrze nie działało.
Budowa takich komponentów nie jest łatwa, w zasadzie stwierdziłabym że skomplikowana i trzeba mieć ogromną wiedzę by je tworzyć.
Całkowicie się na tych kwestiach nie znam więc ciężko jest mi cokolwiek powiedzieć. Wiem, że warto jest korzystać z oferty https://elektryk-wroclaw.pl/pomiary-elektryczne/ aby wykonać niezbędne pomiary elektryczne całej instalacji.